留学到底需要多少钱?
12月JLPT倒计时!各**新入校/入场要求盘点!
来源:美世说 日期:2021-11-23 18:01:23 阅读量:338912月5日,将迎来2021年*后一次日本语能力考试(JLPT)!
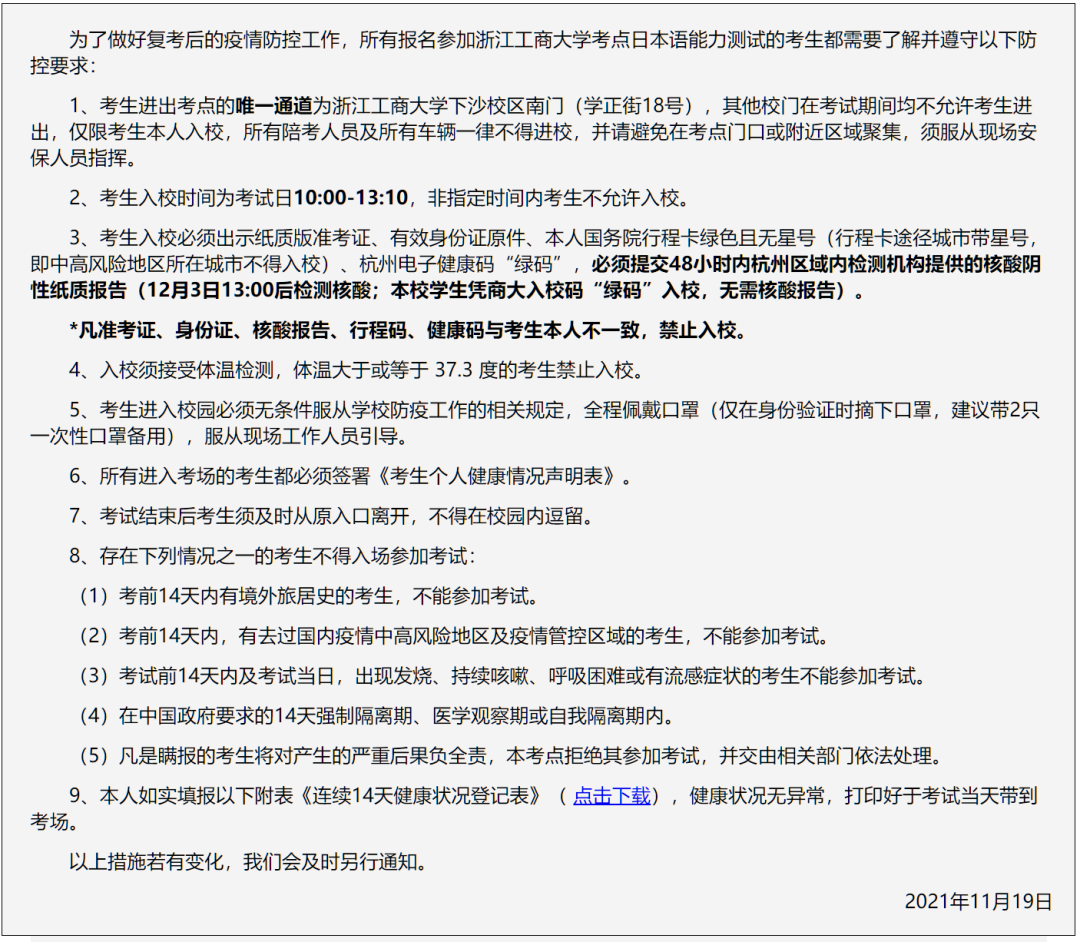
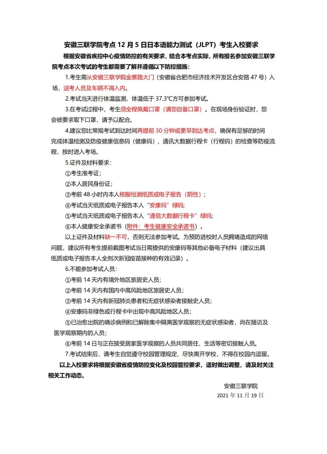
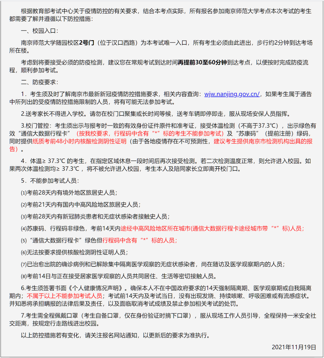
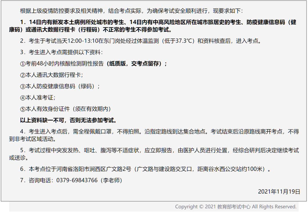
◎ 长沙(湖南大学)、西安(西安交通大学) ◎ 石家庄(河北师范大学)、长春(吉林大学) ◎ 哈尔滨(黑龙江大学)、威海(山东大学)、苏州(苏州科技大学)、长沙(中南林业科技大学)、贵阳(贵州大学)、昆明(云南师范大学) ◎ 大连(大连外国语大学、大连理工大学、大连大学)、沈阳(沈阳师范大学、辽宁大学)、济南(济南山东师范大学)、苏州(苏州大学)、无锡(江南大学、无锡科技职业学院) ◎ 天津(天津外国语大学、天津大学、南开大学) ◎ 北京(北京外国语大学、北京语言大学、北京第二外国语学院、北京大学 ① 考试日前14天(11月21日起)考生需要开始坚持每天做体温和健康监测,并做好相应的记录备查。 ② 24小时/48小时内核酸阴性报告(具体看*要求) ③ 提前30-60分钟到达*,完成体温检测和健康信息检查等防疫流程。 ④ 自备医用口罩,要求进场和考试时全程佩戴,并保持一米间距。 *各个*对于进校要求不同,一定要登录官网https://jlpt.neea.cn/index.do查看报名*的具体要求!! 下面以 11月19日更新的*进校要求 为例来看一下。

为什么选择美世教育
国际教育10余载
深耕国际教育行业10余载。发展至今,在北上广深等12个国内城市及美国、日本设立直属分公司及全球客户服务中心
菁英导师优势
TOP10等世界高校
背景导师
科学智能系统
职业发展智能测评系统
导师匹配与管控系统
智能选校系统
接轨世界高校
目前已帮助众多学子成功
申请到世界高校offer
保持开放的态度,与国际接轨
培养中国学子的全球胜任力
美国高校直接合作
斯坦福,宾大等
多名藤校前招生官
为美世学子服务
超级福利!测一测适合你留学的国家
你适合去哪个国家留学
A
B
C
D








